跳至内容
HR校园招聘网
全国校园双选会查询报名平台
菜单和挂件
首页
报名双选会(vip)
发布信息(vip)
全国2026届生源信息汇编
就业信息网
就业办电话
生源信息
校招指南
院校库
校企对接平台
中专技校资源
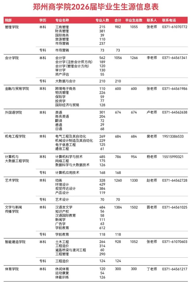
郑州商学院2026届生源信息
郑州商学院2026届毕业生共9417人,详情见下图:
推荐阅读
郑州商学院就业指导中心联系方式
河南生源信息查询系统
嘿,我是小R,需要帮助随时找我哦
客服电话
HR校园招聘网客服,非就业办电话
18531091632
客服微信
微信扫一扫
【五一快乐】注册会员,马上报名900场校园双选会
立即注册/续费会员
This is default text for notification bar
Learn more